Instance Verification Kit (IVK)
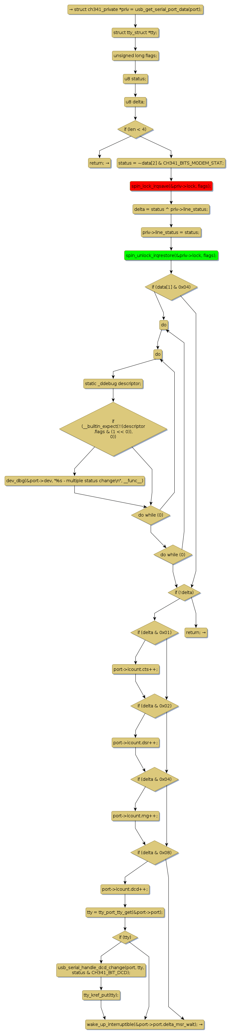
spin lock @ [11556+38+/linux-3.19-rc1/drivers/usb/serial/ch341.c]
Instance Signature: lock
|
The Matching Pair Graph:
|
|
Function Name
|
Control Flow Graph (CFG)
|
Events Flow Graph (EFG)
|
Source Correspondence
|
|
ch341_update_line_status
|
|
|
[11257+24+/linux-3.19-rc1/drivers/usb/serial/ch341.c]
|